保險行業歷年來ESG報告披露率相對較高,2023年度上市險企ESG報告、CSR報告及可持續發展報告披露率遠超其他行業。
作為保險行業龍頭,也是市值規模靠前的保險公司,其年度ESG報告皆向外界展現了較高水準,不論從內容豐富程度,還是ESG體系的設置、報告視覺效果,這些企業所披露的ESG報告均有值得業界學習和探討之處。
以下公司排名不分先后
以下信息分別來自于各公司對外披露之公告與報告
中國人壽
中國人壽保險股份有限公司是國內壽險行業的龍頭企業,總部位于北京,注冊資本282.65 億元人民幣。作為《財富》世界500 強和世界品牌500 強企業——中國人壽保險(集團)公司的核心成員,公司以悠久的歷史、雄厚的實力、專業領先的競爭優勢及世界知名的品牌贏得了廣泛客戶的信賴,始終占據國內壽險市場的領導者地位。
中國平安
中國平安保險(集團)股份有限公司(以下簡稱“平安”“中國平安”“集團”“公司”“平安集團”或“我們”)于1988 年誕生于深圳蛇口,是中國第一家股份制保險企業,至今已發展成為我國三大綜合金融集團之一。
公司為香港聯合交易所主板及上海證券交易所兩地上市公司,股票代碼分別為2318 和601318。
可持續發展是平安的發展戰略,亦是確保公司追求長期價值最大化的基礎。平安核心聚焦公司在ESG 相關領域的實踐提升,將ESG 要求全面融入集團運營管理工作,并定期開展可持續發展議題的分析與評估,結合集團發展目標及業務目標,檢視集團可持續發展規劃。平安已圍繞13 大可持續發展重要議題設定五年目標,切實完善可持續發展相關行動和管理,為各項ESG 工作提供行動指南,助力公司實現長期、均衡、高質量的可持續發展。
平安每季度追蹤可持續發展相關核心議題的實踐情況,每半年向可持續發展委員會、每年度向董事會及其下設的戰略與投資決策委員會匯報目標進展情況,確??沙掷m發展各項規劃得到有效落實。
中國人保
中國人民保險集團股份有限公司(簡稱“中國人?!?/span>)由與共和國同生共長的中國人民保險公司發展變革而來。公司成立于1949年10月20日,是新中國保險事業的開拓者和奠基人,見證了新中國保險業從小到大、由弱變強的發展歷程。
中國人?,F已成為綜合性保險金融集團,目前在《財富》世界500強中排名第120位,旗下擁有人保財險、人保壽險、人保資產、中誠信托、人保健康、人保養老、人保投控、人保資本、人保再保、人保香港、人保金服、人保科技等12家子公司及成員公司,業務范圍覆蓋財產險、人身險、再保險、資產管理、保險科技等領域。2012年12月7日,中國人保在香港聯合交易所完成H股上市;2018年11月16日,中國人保在上海證券交易所登陸A股市場。繼成功保障北京2008年奧運會之后,2019年12月,中國人保正式成為北京2022年冬奧會和冬殘奧會官方合作伙伴,是國內唯一一家“雙奧保險”企業。
中國太保
中國太保是在1991 年5 月13 日成立的中國太平洋保險公司基礎上組建而成的保險集團公司,總部設在上海,是國內領先的綜合性保險集團,也是首家在上海、香港、倫敦三地上市的保險公司。
太保擁有財產保險、人壽保險、養老保險、健康保險、農業保險和資產管理等在內的保險全牌照,為客戶提供全方位風險保障解決方案、財富規劃和資產管理服務。
2023 年,中國太保制定《中國太平洋保險(集團)股份有限公司 2023-2025 年高質量發展規劃》,將“可持續發展能力更強”作為集團發展目標之一,將可持續發展理念全方位融入公司經營,持續為各利益相關方創造綜合價值,推動集團成為“行業高質量發展引領者”。
同時,制定《中國太平洋保險(集團)股份有限公司環境、社會及治理規劃》(2023-2025),作為ESG 管理整體框架,持續細化ESG四大發展目標和八大實現路徑,搭建ESG 閉環管理體系,系統性推進ESG 管理在各環節、各業務中的落地執行。太保產險、太保壽險制定可持續/ESG 三年發展規劃,資管公司制定綠色金融三年發展規劃,不斷完善專業板塊ESG 工作舉措。
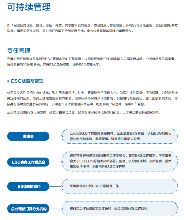
新華保險
新華人壽保險股份有限公司(簡稱“新華保險”)成立于1996年9月,是一家全國性大型壽險企業、《財富》和《福布斯》世界500強企業之一。公司主要股東是中央匯金投資有限責任公司、中國寶武鋼鐵集團有限公司等。2011年,新華保險在上交所和聯交所同步上市。
新華保險已建立覆蓋全國的銷售和服務網絡,共設立1700余家分支機構,為約3200萬名個人客戶及8.3萬名機構客戶提供全面的壽險產品及服務,并通過下屬的資產管理公司管理和運用保險資金。
公司對實質性議題進行回顧和識別,增補重要議題,依據“對利益相關方的重要性”和“對新華保險的重要性”兩個維度形成實質性議題矩陣。
關于 國開聯 · 可持續發展咨詢服務
國開聯是基于垂直行業生態踐行可持續發展理念的倡導者,專注提供ESG & CSR報告編制與披露、ESG & CSR管理提升與戰略規劃、碳盤查&碳核查、碳達峰碳中和戰略規劃等研究、咨詢、培訓服務。
關于 國開聯研究中心
國開聯研究中心是一家綜合性的咨詢服務機構,業務涵蓋“產業鏈咨詢、可持續發展、定制培訓課”三大版塊,專注于產業經濟、招商引資、可持續發展(ESG & 碳中和)、營商環境、大數據等領域的研究、咨詢和培訓服務。成功案例遍及全國30個省級行政區,連續獲得客戶信賴與委托。
官網:m.24562.cn
關注 國開聯微信公眾號 了解更多
聯系我們:0755-8324 7679
微信交流:
中醫藥行業研究報告(綜合) 2024
2024.01.0529800元.生命健康
《報告》重點由中藥材種植、中藥制造和中醫大健康服務三大部分組成,全面呈現中醫藥行業投資價值與未來趨勢。
生物醫藥與健康產業招商藍皮書(招商地圖/招商圖譜)系列
2023.01.14面議元.醫藥健康
按照“4.0版招商地圖”的研究邏輯,綜合推出的一款“普惠型招商地圖”產品。
中山推進粵港澳大灣區建設產業發展規劃 國開聯.區域產業規劃 中山作為灣區重要節點城市,如何搶抓政策紅利,爭建灣區戰略性平臺,承接中心城市轉移產業,共享中心城市產業創新要素資源與平臺,以達至中山“灣...
寧夏先進制造業招商行動計劃 國開聯.招商地圖與項目包裝 我單位受托制定寧夏全區先進制造產業招商行動計劃,深度剖析全區智能制造產業基礎、結構和產業承載優勢,明確自治區智能制造產業發展方向與未來招...
九省市如何借招商地圖(圖譜)實施專業招商? 國開聯.產業鏈招商與鏈長制 產業招商引資專業化、精細化、市場化已漸成業界共識,然而,如何實施專業化招商,如何進行精細化部署,又如何借助市場化的手段來提高招商引資實效...
產業鏈招商圖譜與招商地圖,區別在哪里? 國開聯.產業鏈招商與鏈長制 招商工作越來越趨于專業化、精準化和市場化,招商從業者也越來越意識到產業招商專業化的重要性。
招商引資項目評估 國開聯.產業鏈咨詢 第三方獨立評估,助力項目落地。
戰略新興產業規劃編制 國開聯.熱點議題 我們的成功案例遍及全國30?。▍^、市),連續獲得客戶信賴和委托。